“油改水”已被油漆相关的上下游行业所热议,在实践中发现用水来取代油漆中的溶剂不仅是材料的替换,还需要冲破原有油漆制备的很多理论与实践的束缚。本文将简单梳理水漆配方的特点及其工艺所关注的平衡要点。
用溶剂液化高分子材料,使其适合在复杂几何形状表面薄涂的产品被泛指为涂料涂料在线coatingol.com。涂料主要是由高分子树脂,颜填料,助剂和溶剂等构成的,PVC是用来评估涂膜结构的一项重要指标。
需要指出的是PVC不是涂料的概念而是涂膜的概念,这里不涉及油漆或水漆的制备,该定义仅反映出涂膜中树脂所占的体积比及可以估算出其对涂膜理化性能的可能的影响。
CPVC是指临界颜料体积浓度,其显然是针对油漆而言的,因为油漆是液化高分子材料的真溶液,而水漆虽然也是液化高分子材料,但却不是真溶液,只是分散体。用吸油量来估算颜填料水性对树脂的吸收量主要是沿袭溶剂型天然油基的醇酸树脂。对于乳液来说吸油量就意味破乳。分散体即使参与水相中的研磨,也很难用溶剂型树脂在研磨过程中的吸油量来估算水性树脂在颜填料表面的吸附量。所以水漆中各组分分散在水相中,乳液与颜填料之间的关系为分散到水中,水做连续相。分散体树脂中和成盐后,酸性基团有一定的水溶性,对颜填料有一定的包裹能力,但是在颜填料表面的吸收率显然与CPVC规定的吸油量的定义有很大的差别。因此可以说水漆与油漆的涂膜的抗性和装饰性还是有很大差距的,水漆制备的关注点要更多,相互平衡的难度业更大。
水漆制备的关键点之一就在于研磨无机浆料的技术。油漆采用的是部分树脂参与研磨及吸附,但水漆在磨浆工艺中为了减少洗车的废水排放,已趋向无树脂研磨。这样,水漆制备工艺首先提出的问题是如何选择一支合适的分散剂能够既有研磨树脂的功能,又不易粘结在设备表面,减少清洗设备的耗水量。
水性涂料的主要成分:
颜填料及功能粉体
基料(粘结料)
配方助剂
功能助剂
助溶剂
成膜助剂(主溶剂)
现代涂料生产商使用的上述原料几乎都是外购的,自己只是按照下游客户的要求来研磨分散无机浆料并用不同的树脂来调漆,再加色浆来调色。但是水性工业漆与建筑涂料不同,PVC较低,配方中总水量相对较低,涂膜对抗水性及其它抗性要求较高。所以配方的平衡及稳定性困难较大。
制备水性工业漆的难点:
● 配方PVC的控制,过低,脱水烘干爆泡,过高涂膜光泽低抗性差
● 配方中两亲平衡,过于疏水,稳定性差,制备,储存或施工时容易出现胶化事故
● 水量控制,过高时需要较多的亲水表活,过低时亲油物质在水相中难以维持”水包油“稳定性
● 阴离子,非离子,极性溶剂都有助于亲油物质在水相中增溶,但是相互之间的平衡不易控制
● 厚质抗流挂水漆的触变性和流平性之间的平衡
● 低VOC与高抗性,高施工性之间的平衡
● 成膜性与涂膜初期抗性之间的平衡
● 无机物研磨分散降粘与悬浮,流变之间的平衡
● 消泡效果与控制缩孔之间的平衡
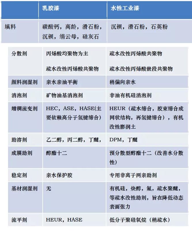
水性工业漆与建筑涂料同为水漆但是由于功能的区别,水性工业漆采用的助剂多为疏水改性,乳液或分散体含量较高,填料的密度或堆积密度更高。
图一:涂料中主要原料的两亲取向的趋势

图一列出了主要助剂的两亲特性,虽同为水漆,建涂存在的问题主要是涂膜抗性差,但在制备和存储过程中却不易出事故,这是因为体系中使用的原料偏亲水的缘故。水性工业漆则不然,PVC偏低,水量也相对较低,而配方中又使用了较多的疏水改性的原料,温度或剪切力的变化都可能造成涂料制备或储存过程中后增稠甚至胶化,造成事故。所以一定要对两亲做好适度的平衡。
与建筑涂料不同,水性工业漆的特点是
● 基料用量较大,而且疏水性较高
● 颜填料密度较高,分散剂多为疏水改性的高分子分散剂
● 颜料润湿剂多选用低泡,低凝点非离子表面活性剂
● 基材润湿剂多为低动态表面张力,疏水性较高的低泡表面活性剂
● 助溶剂为低味极性溶剂
● 流平剂和消泡剂多为聚醚改性有机硅
● 成膜助剂为水不溶的高沸点溶剂
表二:乳胶漆和水性工业漆配方中所用原料的主要差别

建筑涂料的分散剂以聚羧酸盐为主,适合在高PVC体系中对无机颜填料浆料的降粘及稳定。水性工业漆需要的分散剂多为嵌段共聚的分散剂,其所具有的锚固作用是向颜填料表面提供足够强的结合力,使分散剂分子不容易从颜料表面脱落,是分散剂发挥作用的前提。分散剂与颜填料作用力通常有以下几种:
通过静电斥力、空间位阻作用稳定被机械力分散后的颜填料粒子。除此之外,还要求和成膜物质相容性好。如果相容性不好,色漆可能出现浮色、发花、絮凝,干燥后漆膜表面发生缺陷。
阴离子通过静电斥力稳定无机颜填料粒子效果好,但和疏水性的成膜物质相容性不好,可见离子稳定基团难以兼顾优异的稳定性和好的相容性,在有机颜料水性分散剂中不宜多用。长链聚醚作稳定基团,能最大程度兼顾和成膜树脂的相容性,但稳定效果不如离子基团。
和无规共聚物相比,嵌段或接枝结构形式的聚合物,能最大程度发挥分散剂中锚固基团和稳定基团的作用。
表三:采用不同类型分散剂制备的浆料(无树脂),添加不同量的牛顿型PU疏水改性缔合型流变剂ND1802后的流变趋势比较


从表三可以看出,使用聚羧酸均聚物ND8040研磨的无机浆料与疏水改性的聚氨酯缔合型流变剂ND1802没有良好的缔合作用,因此对浆料的低剪和中剪粘度的贡献都很小。含有一定的疏水基团的ND1021等共聚的分散剂都可以与ND1802 形成不同程度的缔合作用。当然加入基料(树脂)后流变性还会继续改变。该实验只是说明即使采用无树脂研磨的工艺,吸附在颜填料表面的分散剂分散剂不仅只有降粘功能,也还需要有类似树脂的功能。如果采用ND8040 来研磨分散无机浆料,最终只能依靠纤维素等保水剂来控制悬浮。对涂料的抗水性和流变性都会造成负面影响。
图二:添加同等固含的分散剂与不同添加量流变剂缔和曲线(布鲁克菲尔德6转粘度)

棕色曲线为聚羧酸钠盐均聚物ND8040研磨分散的滑石粉浆料,其与疏水改性的牛顿型PU流变剂ND1802基本上未形成有效的缔合作用,粘度几乎没有上升。其它带有一定的疏水基团的共聚分散剂则显示出缔合增稠的趋势(布鲁克菲尔德6转粘度)。
图三:添加同等固含的分散剂与不同添加量流变剂缔和曲线(布鲁克菲尔德60转粘度)

棕色曲线为聚羧酸钠盐均聚物ND8040研磨分散的滑石粉浆料,其与疏水改性的牛顿型PU流变剂ND8020 基本上未形成有效的缔合作用,粘度几乎没有上升。其它带有一定的疏水基团的共聚分散剂则显示出缔合增稠的趋势(布鲁克菲尔德60转粘度)。
水性工业漆专用分散剂的特点:
● 在颜填料表面有良好的静电排斥的降粘效果
● 有一定的疏水性,使涂膜表面有抗水白的效果
● 与疏水改性的聚氨酯悬浮流变剂有良好的缔合效果
● 有稳定的空间位阻及悬浮性
水在涂料中的基本特性是高表面张力,低粘度。表面活性剂可以调整水的表面张力,但是控制水在体系中的粘度及流变性则需要利用水分子与助剂形成的不同的缔合作用
---- 氢键缔合
---- 离子缔合
---- 胶束缔合
---- 疏水缔合
缔合不同于聚合,是次价物理力。受外部条件的影响,缔合结构可能被破坏从而改变水的粘度,所以如何建立并稳定水性体系的粘度是水漆的关键技术之一。
图四:疏水改性聚氨酯流变剂在水相中与树脂颗粒和颜填料颗粒缔合成网状结构

在水性工业漆中PVC较低,成膜物的构成以较疏水的树脂为主,填料多为饱和吸附了疏水改性共聚分散剂的惰性无机粉体,水量不高。此时疏水改性的PU类缔合型流变剂可以在水相中与乳液和粉体粒子形成疏水缔合及胶束缔合的网状结构,水分子与相互连接起来的聚醚链上的氧形成氢键缔合的保水作用。
表四:可使疏水物质在水相中增溶的常用非离子表面活性剂的基本特点

● 可使疏水物质在水相中增溶的常用非离子表面活性剂的基本特点:
疏水基的影响:在直链烷烃表面活性剂中,如果亲水基在疏水基的末端,从8个碳原子开始,其表面活性随碳原子的增加而增加,碳原子为8-12时表现出较佳的润湿性能,碳原子为12-16时具有较好的胶体性能,但润湿性能下降。对于相同亲水基的表面活性剂,随着疏水碳链的增加,它的HLB值将下降。润湿作用最适宜HLB值为7-15,如果下降到<7时,适宜W/O乳化作用。
● 润湿剂的HLB值对涂料流变性的影响
实例:某纯丙乳液,PVC 18%
图五:非离子表面活性剂的两亲特点对PU类流变剂低剪粘度的影响

图六:水漆体系中使用的高HLB 值的表面活性剂的浓度越高,对疏水改性增稠剂的负面影响越大,增稠效率越低。

水性涂料中可能会使用大量的聚电解质,入二级分散体,碱溶涨增稠剂,阴离子分散剂及含有阴离子保护胶的乳液,其均会影响到非离子表面活性物质在水相中的分散稳定性。因为水分子会优先与水相中的阴离子结合,从而消弱了非离子基团与水分子形成的氢键的能力。
疏水改性缔合型增稠流变剂与乳液或颜填料粒子表面的联系远高于纤维素类,当乳液的胶粒有一定的疏水性或颜填料锚定了足够的疏水改性的分散剂时,此类增稠流变剂即可能与这些粒子缔合并形成网状结构。但是当这些粒子过于亲水时,或水相中亲水表面活性剂的浓度较高时,缔合型增稠流变剂的两个疏水端便会向内翻转,而亲水的聚醚链向外翻转,形成胶束状的花絮凝,此时难以观察到明显的粘度变化。
图七:水性工业漆中须注意两亲平衡,过于疏水和过于亲水PU类流变剂都无法形成“稳定的缔合”效果

图八:理想的水性工业漆的粒子分布状态与通用建筑涂料的差别。
涂料储存7天,涂料:水=1:5,放大5000倍

水性涂料中的树脂或采用中和成盐,或采用阴离子乳液聚合的方法实现了在水相中增溶分散,都存在聚电解质的特性,参阅图九。分散剂,碱溶增稠剂也是聚电解质。此外配方中的乳液及一些助剂还采用了非离子增溶的方式。阴,非离子物质虽然都有在水相中增溶的作用,但是仍然有相互制约。总体而言非离子表活靠氢键在水相中增溶的能力弱于水分子与阴离子的成盐体系的增溶作用。所以阴离子浓度过高时,非离子与水分子的相容性下降,甚至导致胶化或破乳。
图九:水性涂料中的树脂或采用中和成盐,或采用阴离子乳液聚合的方法实现在水相中增溶分散,都存在聚电解质的特性

不同的缔合型增稠剂对涂料的低剪、中剪和高剪粘度有不同的控制能力
缔合性增稠剂会受制于以下因素:
● 聚合物粒子及其保护胶的疏水程度, 疏水性越强,缔合作用显著
● 乳液粒径越细,缔合越强, 也越稳定。
● 无机物粒子的粒径及表面处理情况, 所吸附的分散剂的品种/量
● 涂料中所使用的溶剂和表面活性剂的亲水性越强缔合作用越弱
● 涂料中阴离子中和成盐的水溶物越多,缔合效果越差
● 涂料固体分越高,次价力缔合越稳定
● 温度及剪切力变化会影响缔合稳定性
疏水改性增稠流变剂与颜填料的相互作用
HEUR 流变剂趋向吸附到细粒径的有机颜料或不透明的聚合物(乳液)表面,HASE 增稠剂的疏水侧链具有类似HEUR的疏水缔合和胶束缔合的作用,但其羧基组分类似分散剂,可能吸附到无机颜填料表面,(无机颜料通常使用聚羧酸盐分散剂)
如果颜填料表面没有吸附足够的分散剂,碱溶胀增稠剂就有可能吸附到颜填料表面,导致附聚,取决于分散剂的品种。
由于增稠剂的分子量 > 分散剂的分子量, 颜填料粒子可能会相互架桥并在储存期内出现胶化现象。
提高颜填料的分散剂的用量有助于避免此类胶化现象。
非离子聚氨酯类流变剂与阴离子聚羧酸均聚分散剂相容性差。非离子聚氨酯增稠剂的聚醚主链是亲水的并在水中形成氢键。如果水中存在高浓度的离子,水分子将优先与离子结合,导致HEUR的聚醚链脱水收缩并部分降低了水溶性,甚至完全析出。
征兆: 脱水收缩,分层/ 遮盖力下降/ 失去流动性
解决方案: 选择较低离子度的分散剂,即多元共聚或嵌段共聚的疏水改性的分散剂替换通用的铵盐和钠盐聚羧酸均聚物。
图十:疏水改性缔合型增稠剂对温度的敏感性

与颜料表面所吸附的分散剂的相互作用
ASE增稠剂的羧基组分类似分散剂,可能吸附到无机颜填料表面。无机颜填料通常使用聚羧酸盐分散剂,如果颜填料表面没有吸附足够的分散剂,碱溶胀增稠剂就有可能吸附到颜填料表面,导致附聚,取决于分散剂的品种。
由于增稠剂的分子量 > 分散剂的分子量, 颜填料粒子可能会相互架桥并在储存期内出现胶化现象。提高颜填料的分散剂的用量有助于避免胶化此类现象。
HASE与聚羧酸盐类分散剂竞争吸附
HASE增稠流变剂的主链与聚羧酸盐分散剂在颜填料表面竞争吸附,因为HASE的分子量远高于分散剂,导致架桥絮凝。
征兆: 流动性变差/ 胶化 / 遮盖力下降 / 失光
解决方案:
较高酸性的分散剂与HASE竞争吸附,所以提高聚羧酸盐类分散剂的用量,使其在无机颜填料饱和吸附,使HASE 无法吸附到颜填料表面,从而避免架桥絮凝。尽量避免使用疏水改性的多元共聚物。因为此类分散剂的羧基少,不利于与HASE 在无机物表面的竞争吸附。
水性涂料中所使用的ASE增稠剂、钠盐/铵盐分散剂、阴离子乳化剂等均可被称为聚电解质,是一类线型或支化的合成或天然水溶性高分子,其结构单元上含有能电离的基团。
聚电解质是带有可电离基团的长链高分子,这类高分子在极性溶剂中会发生电离,使高分子链上带上电荷。链上带正或负电荷的聚电解质分别叫做聚阳离子或聚阴离子。聚电解质分别具有电解质和高分子的一些性质。聚电解质溶液类似电解质溶液,可以导电,类似高分子溶液,有很大的粘度。作为软物质体系,聚电解质对水性涂料,水墨,水性粘合剂的结构、稳定性和相互作用具有重要影响。其不仅对溶胶体系有重要的作用,对凝胶体系同样重要,对卡屋结构无机触变剂的稳定性也需要关注聚电解质稳定性对粒子凝胶大小及强度的影响。
通用聚羧酸盐分散剂,ASE和HASE类丙烯酸增稠剂以及通用丙烯酸建筑乳液的电导率将随着温度的提高而提高,这些都具有聚电解质的特性。实验说明其离子浓度(电离程度)随着温度而变化。
在水性体系中这些聚电解质的增溶作用会受制于很多外部条件,对于露天使用的,要随季节变化而仍要达到稳定效果的水性涂料必须要面对温度的变化。在涂料的检测时可以规定在25摄氏度的室温条件下指标,但实际应用时不可能保持这个温度。所以就必须要清楚地知道将影响涂料稳定性或使用性能的主要因素是什么?如何做微调。
很多涂料商喜欢使用无机色浆,认为有机色浆使用大量的非离子分散剂,对温度敏感,无机色浆采用阴离子分散剂,故比较容易控制展色性。其实也不尽然,即使都是使用阴离子分散剂,随着温度的变化,体系在水相中的增溶度也会变化,所以温度也同样会影响到展色性。所以说聚电解质稳定性也是两亲平衡过程中的重要控制点之一。

水, 极性溶剂(助溶剂)和非极性溶剂(主溶剂)在制备涂料时 和离开涂料成膜时所产生物理化学变化是化学师应关注的。
成膜物是一个具有抗水性的物质,在涂料制备时的水性化的原理及稳定性是涉及多学科的综合体。随着环保要求或功能的改进其中任何一物质的改变都会牵一发而动全身!
基料(粘结料)与无机颜填料之间的偶联,聚合物脱水过程中形成的交联是水性工业涂料中的重点!
各类助剂在水相中的表现,及脱水过程产生的转变对成膜及展色会产生很大的影响!
水性涂料不仅需要好的原料还需要有合理的配方及相应的工艺。配方要保证两亲平衡,在储存,施工时应确保为水包油,施工后, 水分蒸发,渗透, 迅速破乳, 成膜。这时可能会形成油包水的快干涂膜并具有初期抗水性。疏水配方的PVC不需太低, 这样可提高涂膜硬度,抗沾污性。涂膜的透气性降低了起泡的风险, 涂膜整体疏水,提高了抗渗透性。疏水涂料水含量过低也可能造成稳定性差。
高聚物乳液粒子是憎液性的, 其不会被连续相水溶解或溶涨。但疏水性较强的成膜助剂会溶胀乳液粒子。在亲水的配方中, 涂料上墙后,成膜助剂要到水蒸发到一定程度时才进入乳液粒子,此时乳液粒子开始聚集,溶涨, 变形,成膜。
在相对疏水的配方中一定要控制乳液的破乳转相时间, 随着PVC的降低,如果又是高固体份涂料, 成膜助剂的用量加大, 危险性便加大。因为疏水物质处在较高态势时,所使用的乳液又是疏水性强的乳液, 成膜助剂就容易进入胶粒并会使胶粒溶涨。如果在储存期内发生这种现象, 就会造成粘度上升, 甚至破乳胶化。这不同于无机物的絮凝胶化。无机物的胶化, 后增稠, 还可以兑水降级使用, 只是反粗, 光泽,对比率下降, 流平变差等。这也不同于溶剂型漆,其在溶涨胶化发生后, 可再次研磨分散, 然后降级使用。破乳胶化是不可逆的, 其导致涂料报废。
如果在施工时,温度过高,湿度过低,或基材吸水量过高等因素导致的漆膜干燥速度过快,在辊刷过程中就有可能出现由破乳产生的胶粒,这将影响涂膜性能。所以水性工业漆使用的成膜助剂的水分散性应该略好于乳胶漆。
内容来源:吴晓天,涂料行业资深专家,PCI可名文化
三棵树以创新助推工业涂料国产化
涂料行业唯一!三棵树AI公益项目获艾菲国际金奖
三棵树 X 抖音《心动的房子》,明星携手顶尖设计师,开启“理想家”的美学探索
三棵树越南市场开拓:深耕本土化运营 打造东南亚发展新样本
工程机械销量上扬引涂料需求爆发,高性能+环保+国产化重塑行业格局
政策破局+需求牵引:中国特种涂料产业正迎来"自主突围"黄金窗口期!
中国涂层材料行业全景透视:市场规模同比增长2.62%背后的工业驱动与创新趋势!
纳米涂层赋能新能源产业破局!
80亿市场规模背后的绿色革命:无机涂料何以成为建材行业新宠?
防水行业从“增量红利”到“存量博弈”!
辐射制冷涂料以“智冷”技术开启涂料产业新增长极!
基建“三稳”赋能,为涂料行业带来哪些机会?
三棵树即将亮相2025广州设计周:以东方美学开启温情之旅
【月满东方 宅见未来】三棵树以“东方大宅”为笺,亮相2025广州设计周